中国政府网
|
宁夏政府网
|
石嘴山政府网
|
个人中心
|
简体
|
繁体
无障碍浏览
|
长者版
首页
政务公开
政务服务
互动交流
走进大武口
当前位置:
首页
>
专题专栏
>
最新专题
> 大武口区基本公共就业服务标准资源库
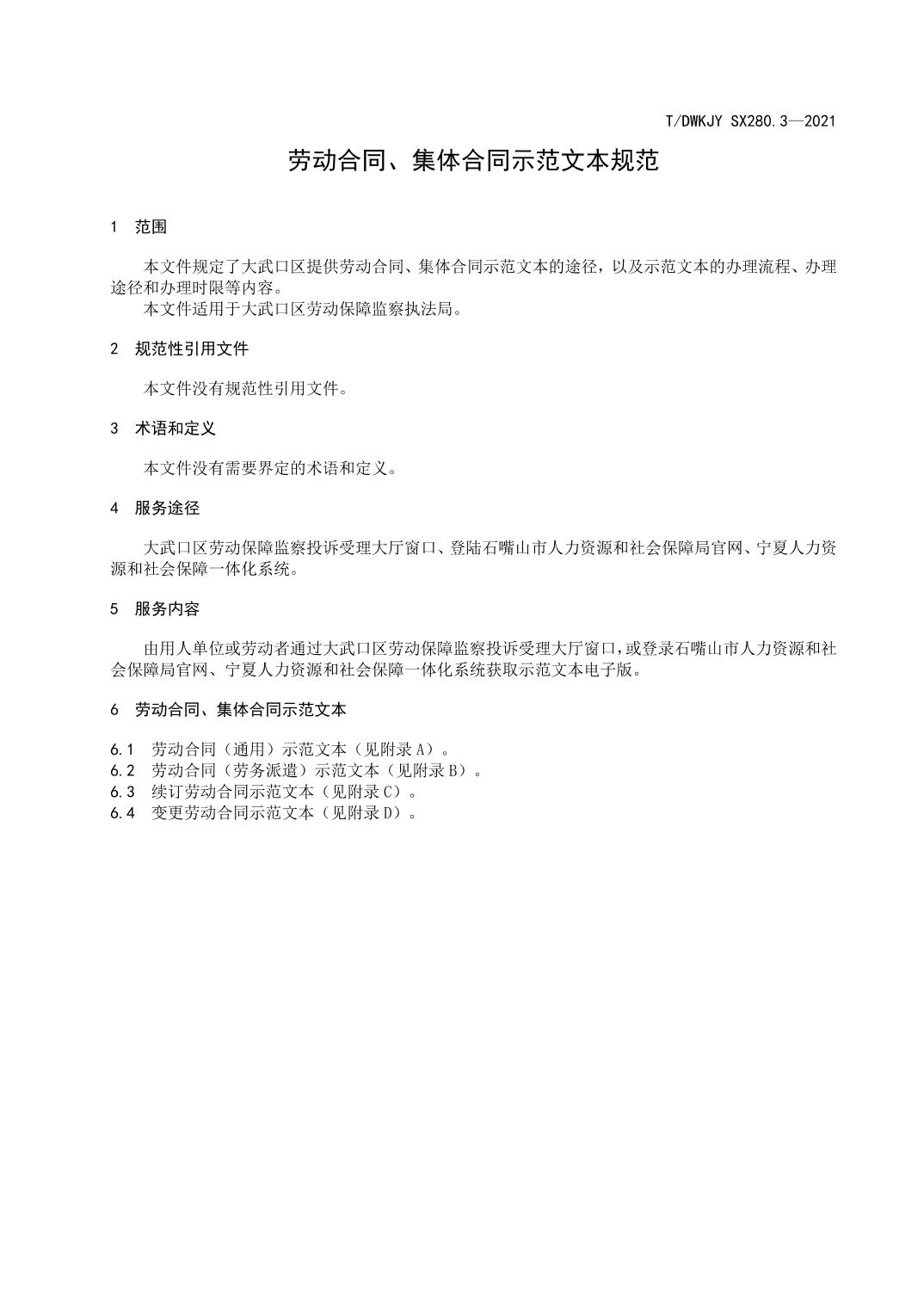
SX280.3劳动合同、集体合同示范文本规范
时间:
2023-03-07
来源:
大武口区人力资源和社会保障局
字号:
大
中
小
分享:
用微信扫描二维码
分享至好友和朋友圈
×
扫一扫在手机上查看当前页面