关于宁夏德成碳素制品有限公司“12·12”车辆伤害一般生产安全事故整改措施落实情况的评估报告
二〇二六年二月
目 录
一、评估工作组织开展情况 1
二、事故责任人员责任追究评估核查情况 2
三、事故责任单位责任追究评估核查情况 3
四、事故防范和整改措施落实情况 4
五、评估核查结论意见 7
附件1:典型做法清单 9
附件2:需整改的问题清单 11
附件3:工作建议清单 12
附件4:具体采取的整改措施相关证据材料 13
事故整改措施落实评估报告
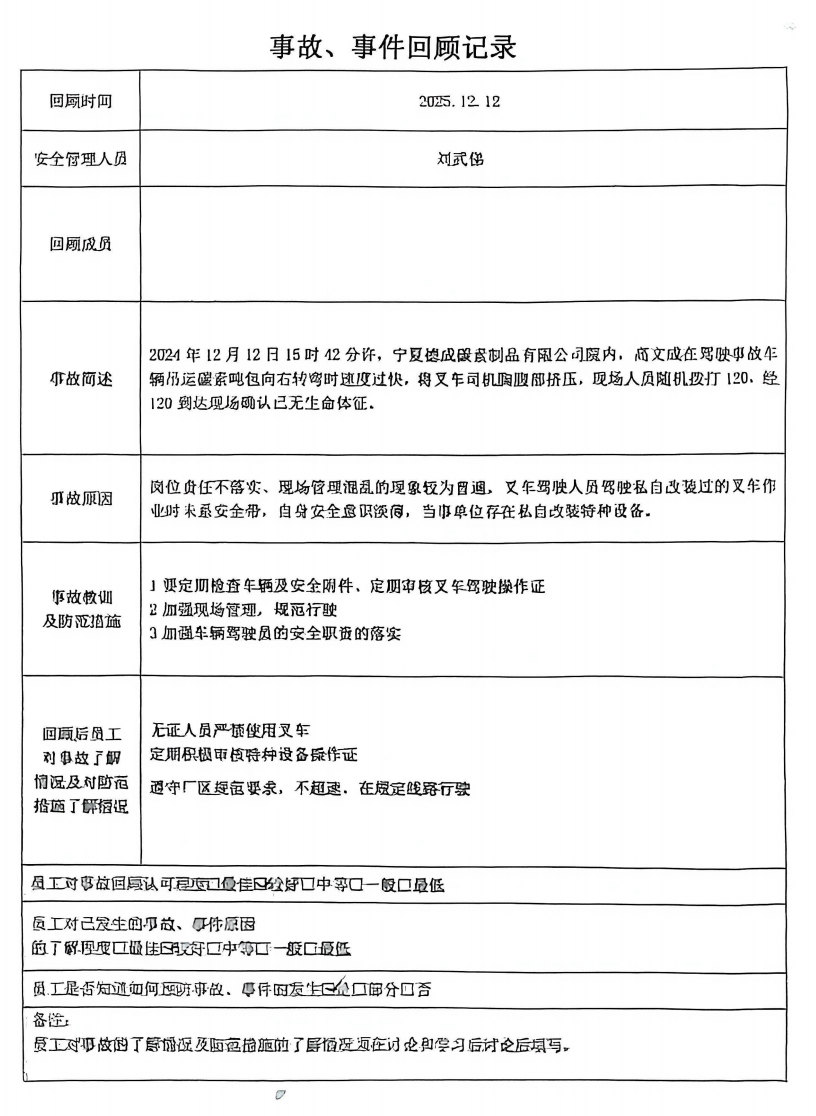
2024年12月12日15时42分许,位于石嘴山市大武口区长胜工业园区,宁夏德成碳素制品有限公司院内,高**在驾驶事故车辆吊运碳素吨包向右转弯时速度过快致叉车侧翻,将叉车司机胸腹部挤压,现场人员随即拨打120,经120到达现场确认已无生命体征。
事故发生后,根据《生产安全事故报告和调查处理条例》(国务院令第493号)相关规定,经大武口区人民政府批准成立了由区应急管理局、市公安局大武口区分局、区总工会、区市场监督管理局、高新区应急管理局、区工信局等相关部门负责人组成的宁夏德成碳素制品有限公司“12·12”车辆伤害一般生产安全事故调查组,邀请区纪委监委、区人民检察院派员参加事故调查,启动调查程序,对该起事故进行调查处理。
2026年1月23日,由区应急管理局组织协调,原事故调查组组成单位有关人员,邀请区纪委监委、区人民检察院派人参加,并聘请相关专业技术服务机构,对宁夏德成碳素制品有限公司“12·12”车辆伤害一般生产安全事故调查报告提出的防范和整改措施落实情况开展评估工作。评估依据《宁夏德成碳素制品有限公司“12·12”车辆伤害一般生产安全事故调查报告》,梳理出事故责任追究,有关部门履行监管职责,落实事故整改措施情况的评估清单,评估组采取调阅事故原始档案,查阅相关文件资料,座谈问询、现场检查,听取事故单位汇报等方式,深入开展事故评估工作。对评估过程中发现的问题,及时向评估组反馈,形成了事故责任追究和整改措施落实情况的评估报告。
(一)事故人员责任认定
高**,作为宁夏德成碳素制品有限公司叉车驾驶员,安全意识淡薄,违章驾驶事故车辆,因车速过快、转弯过急,导致叉车侧翻,在本次事故发生中,负有主要责任,鉴于其在事故中已经死亡,建议免予追究其责任。
刘**,作为宁夏德成碳素制品有限公司法定代表人、主要负责人,未认真履行安全生产管理工作职责,未组织对新进员工开展教育培训,将私自非法改装的车辆提供给员工驾驶,未有效识别装货区凹凸不平路面和事故车辆吊臂过长易发生摆动导致车辆侧翻的事故隐患,对本起事故的发生负有主要领导责任。
处理意见:依据《中华人民共和国安全生产法》第二十一条第三款、第五款以及该法第九十五条第一项之规定,建议由区应急管理局对刘**处以人民币3.84万元的罚款。
(二)评估核查情况
经评估组核查2025年5月16日,对该企业主要负责人刘**罚款3.84万元,已全部上缴大武口区非税收缴账户(罚没票据见附件4)。
(一)事故单位责任认定
宁夏德成碳素制品有限公司落实安全生产主体责任不到位,安全生产管理不到位,未开展新进员工安全教育和培训,未对购入叉车登记备案,私自改装,在本次事故发生中负有主体责任。
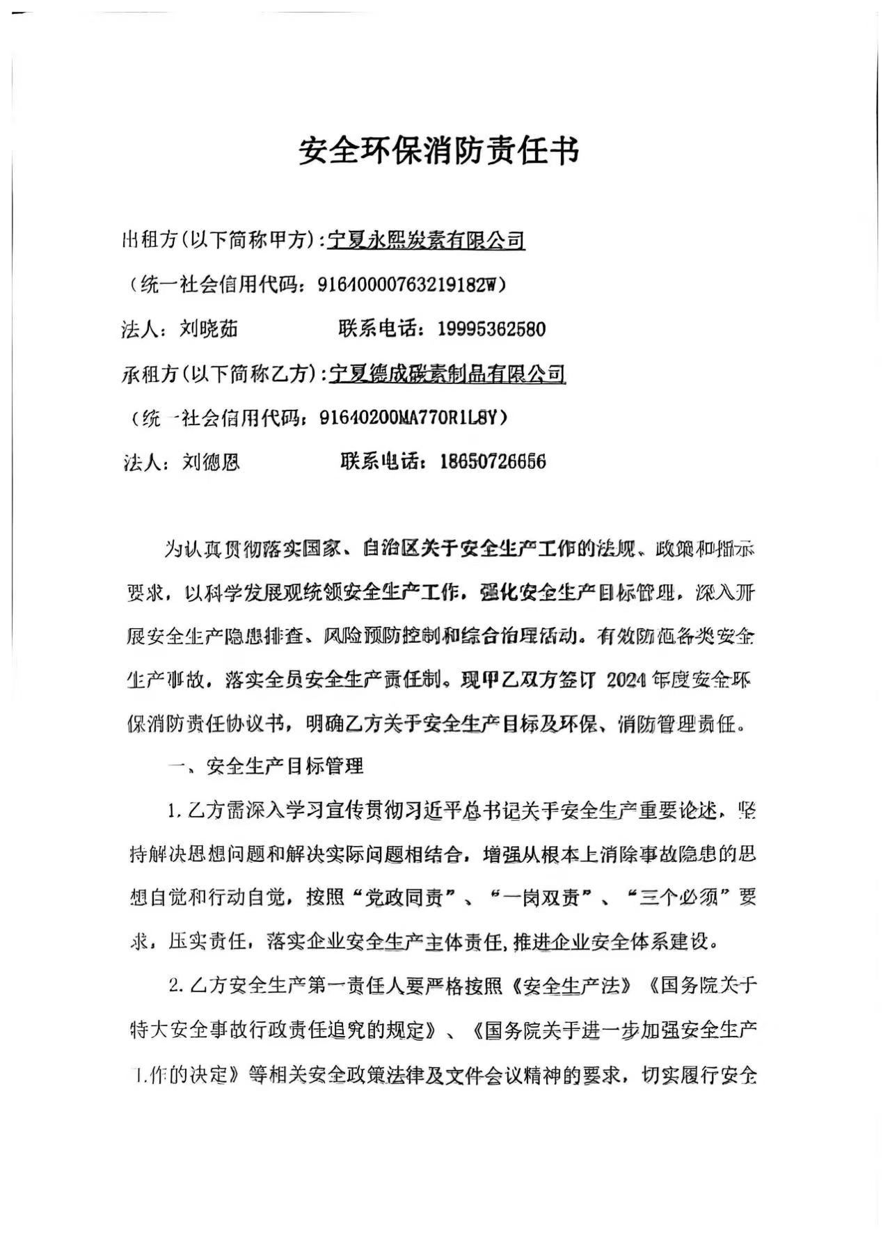
宁夏永熙炭素有限公司作为场地出租方,将场地和场内设备以每年60万元的费用租给宁夏德成碳素制品有限公司,未有效督促检查宁夏德成碳素制品有限公司安全教育培训、隐患排查治理等情况,对宁夏德成碳素制品有限公司统一协调管理不到位。
处理意见:宁夏德成碳素制品有限公司违反了《中华人民共和国安全生产法》第二十八条第一款的规定,依据《中华人民共和国安全生产法》第一百一十四条第一款第一项、《生产安全事故罚款处罚规定》第十四条第一款第二项的规定,建议由区应急管理局对该公司处以人民币50万元的罚款。
宁夏永熙炭素有限公司违反了《中华人民共和国安全生产法》第四十九条第二款的规定,依据《中华人民共和国安全生产法》第一百零三条第二款的规定,建议由区应急管理局对该公司处以人民币2.8万元的罚款。
(二)评估核查情况
经评估组核查,宁夏德成碳素制品有限公司自2025年5月15日至2026年1月19日期间,分9次向大武口区非税收缴账户累计缴纳罚款50万元(罚没票据详见附件4)。
宁夏永熙炭素制品有限公司于2025年3月4日,向大武口区非税收缴账户缴纳罚款人民币2.8万元(罚没票据详情见附件4)。
(一)事故调查报告要求
建立并完善全员安全生产责任制;
制定并组织落实本单位安全生产规章制度与操作规程;
强化现场安全管理,加强安全生产隐患排查与治理工作;
加强员工安全教育培训,增强员工安全意识,提升员工安全技能;
对承租方的安全生产工作实施统一协调管理,明确双方安全生产管理职责,定期开展各类风险隐患的安全检查工作;
对改装后车辆使用过程中存在的安全风险进行识别,并制定具有针对性的管控措施;
车辆驾驶人员持证上岗;
私自改装叉车停止使用;
定期组织应急救援演练,提高作业人员应急处置能力。
(二)评估核查情况
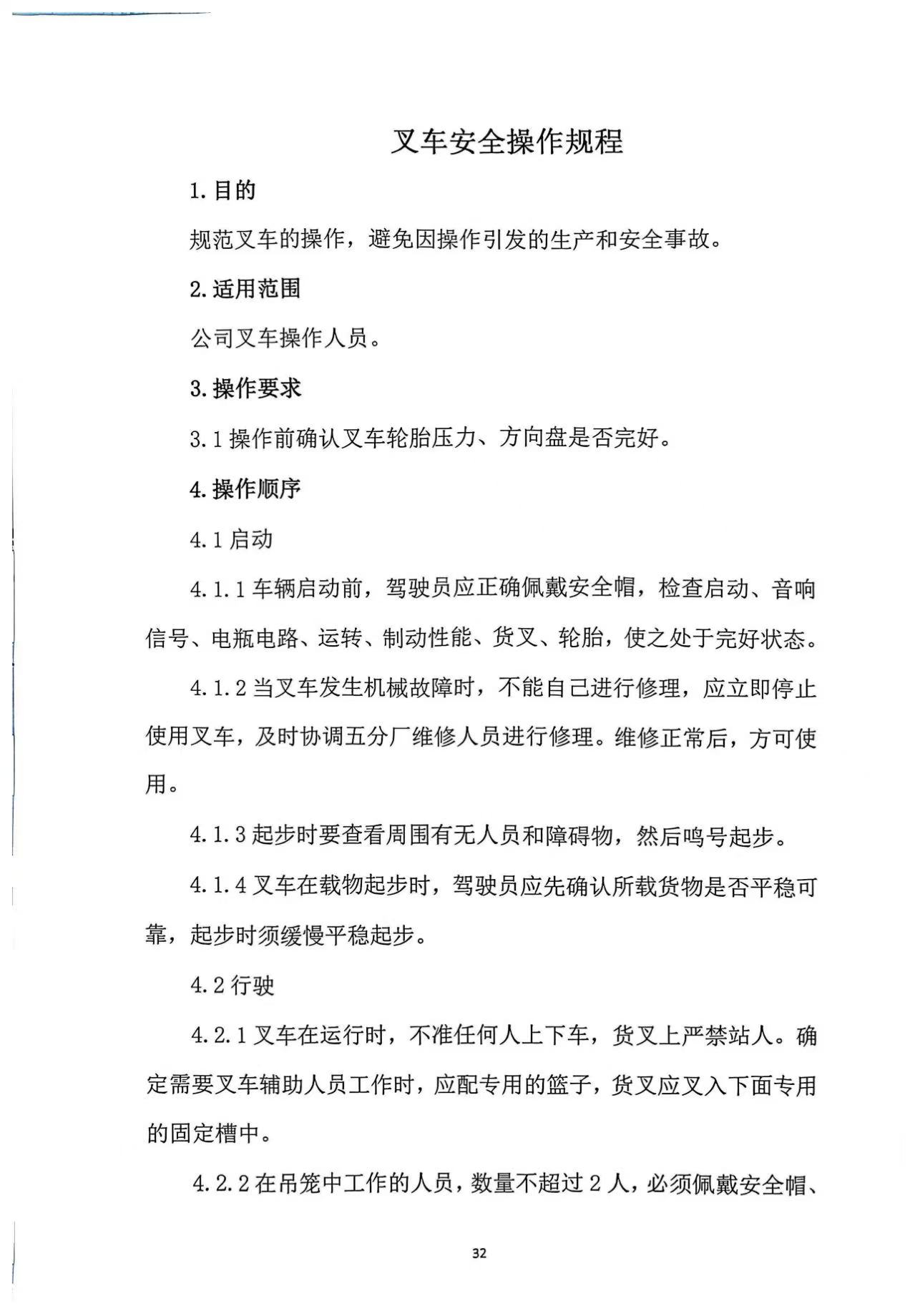
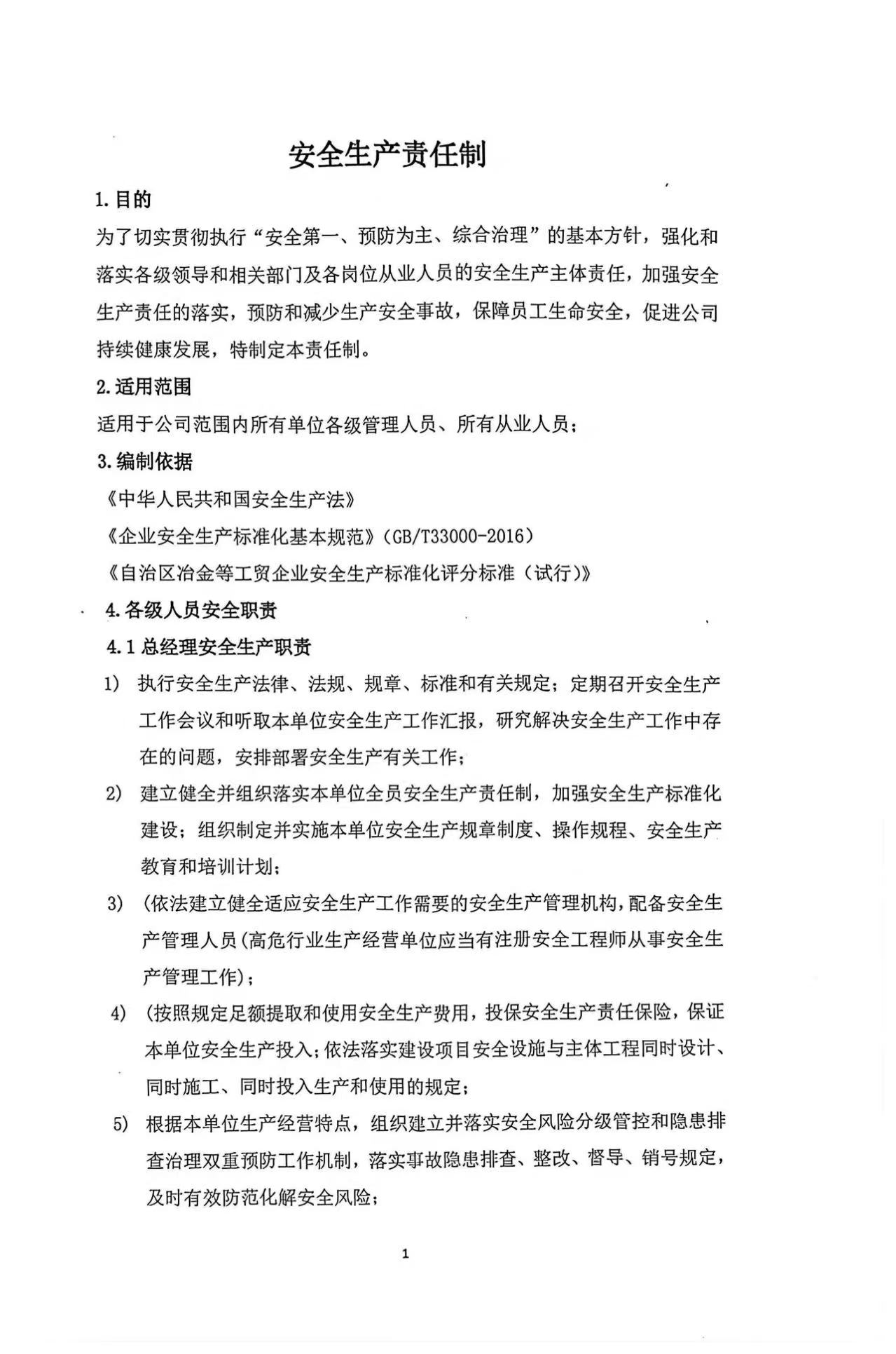
该企业为全面落实安全生产主体责任,明确了总经理(法人)、部门负责人至一线员工各级别的安全职责,形成了纵向深入到底、横向覆盖到边的责任网络。同时,企业建立并完善了一系列配套的安全管理制度,涵盖安全教育培训制度、相关方管理制度、安全检查和隐患排查治理制度等,累计制订并施行55项管理制度。此外,还针对各类生产设备制订了规范的操作规程,以保障作业过程有章可依、有规可循。其中叉车操作规程在作业前的准备工作中,并未明确作业人员需系安全带、车辆必须由持证人员或经培训合格人员驾驶等内容。
该企业全年组织开展安全隐患排查工作共计12次,建立了隐患整改台账,对发现的每一项问题均进行了细致地记录、分类和编号,明确整改责任人、整改措施和完成时限,确保所有隐患都有据可查、责任到人。
该企业制定了安全教育培训计划,明确了培训目标、内容安排及实施方式。按照计划安排,本年度共计组织开展12次安全教育培训活动,涵盖消防安全、应急处置等多个方面,确保全员参与并切实提升安全意识和防护能力。
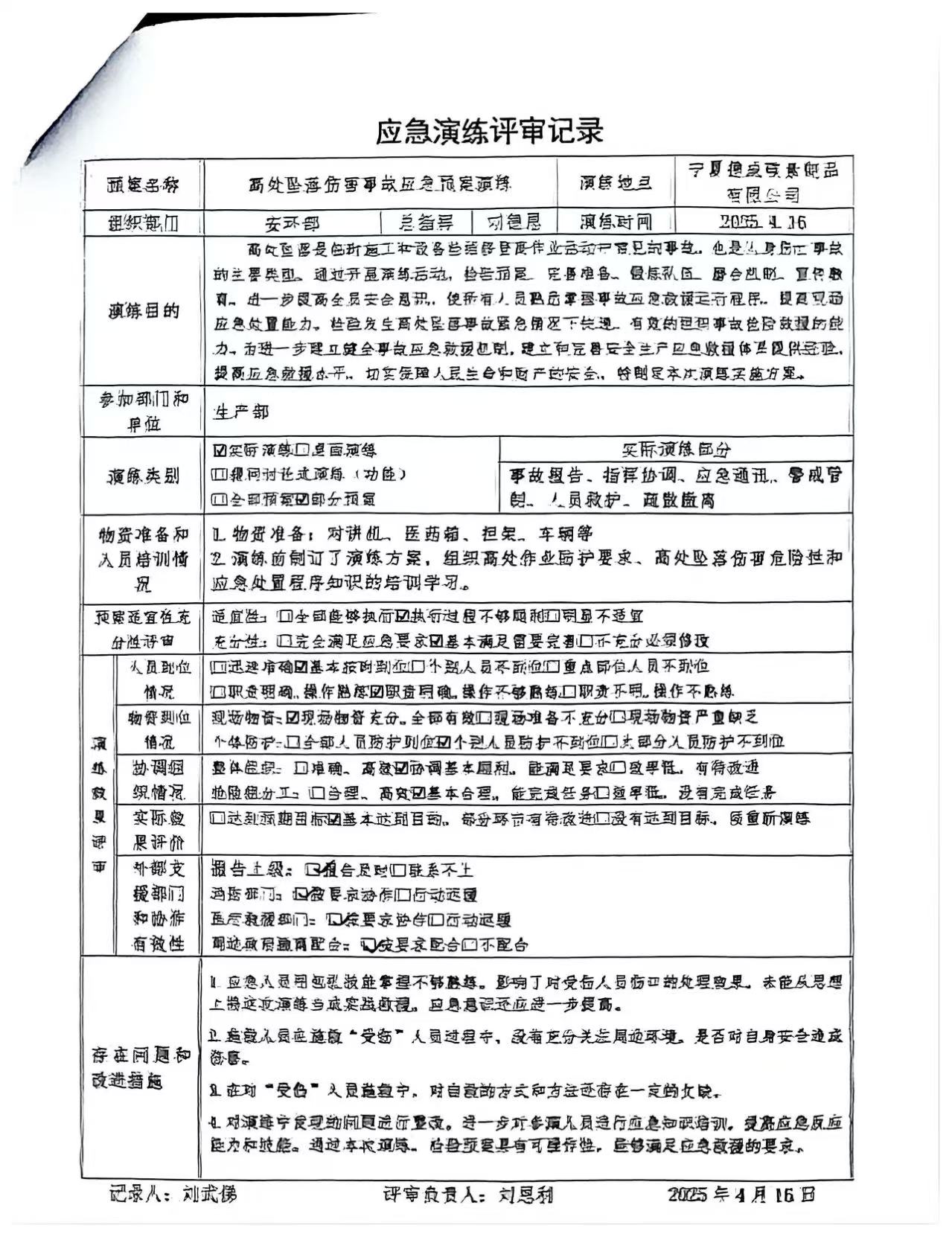
该企业制定了应急演练计划,全年开展3次应急演练,演练内容涵盖了火灾、高处坠落、车辆伤害等多种事故场景,通过模拟真实事故情况,检验了应急预案的可行性和有效性。同时,在演练过程中注重提升员工的应急反应速度和协同作战能力,确保在突发事故发生时能够迅速、有序地进行应急处置,最大限度地减少事故损失。
针对原改装叉车,企业已自行组织拆除,并做报废处理,同时向评估组提供了叉车拆除的照片。此外,为进一步保障作业安全、确保操作符合规范,企业依据实际使用需求和安全管理规定,新购置了一台符合国家相关规范标准的新型叉车(该叉车不属于特种设备)。此车辆已投入使用,且企业安排了经过专门培训并考核合格的操作人员上岗作业,以确保作业过程的安全性。
宁夏永熙炭素有限公司与宁夏德成碳素制品有限公司签订了安环管理协议,明确界定了甲方的安全职责,甲方在租赁期间对乙方的安全生产工作实施统一协调与管理,定期开展安全检查。
新购置的叉车投入使用前,对使用过程中存在的安全风险进行识别,并制定具有针对性的管控措施。
2025年3月11日,大武口区市场监督管理局针对涉事企业组织了一次全面的专项监督检查。在此次检查期间,着重对涉事单位所涉及的车辆事故相关问题展开了系统性的复查与核实工作。经详细调查以及资料比对,最终认定未发现任何异常状况或违规行为。2025年9月18日,大武口应急管理局对该企业实施了安全生产执法检查,全面排查各类潜在风险与隐患。此次检查共发现并记录了10项具体问题,涵盖安全培训、设备维护以及应急演练等多个领域。针对检查过程中发现的问题,大武口应急管理局当场下达了整改通知书,明确要求企业在规定期限内完成整改,并于2025年11月25日提交书面整改报告。
(详见附件4中所提供的详细报告和说明材料。)
评估核查结论:经评估组认真核查确认,宁夏德成碳素制品有限公司针对此前事故所制定的各项整改措施已落实到位,相关工作已按计划完成。2024年12月14日,宁夏德成碳素制品有限公司与死者家属签署《补偿协议》,并将《补偿协议》约定的赔偿款汇入指定账户。根据家属意愿,死者已安葬于户籍地。
综上所述,评估组认为:在本起事故中,涉及的相关事故责任人员以及事故责任单位均已依照区人民政府批复的事故调查报告中所提出的处理建议,全面执行并处理到位,相关罚款款项也已按规定及时、足额上缴至指定账户。与此同时,事故发生单位能够深刻汲取此次事故的教训,认真反思并做到举一反三,全面排查和整改存在的安全隐患,积极落实各项整改措施。经过由评估组进行的现场核查与综合评估,确认事故整改措施已经落实完成,有效防止了类似事件的再次发生。
附件1:典型做法清单
附件2:需整改的问题清单
附件3:工作建议清单
附件4:具体采取的整改措施和相关证据材料
“12.12”事故评估组
2026年2月3日
典型做法清单
行业主管部门监督检查 | 2025年3月15日,大武口区市场监督管理局对涉事企业组织开展了一次监督检查,并对涉事单位车辆事故相关问题进行了复查,未发现异常情况。 2025年9月18日,大武口应急管理局对该企业实施了安全生产执法检查,全面排查各类潜在风险与隐患。此次检查共发现并记录了10项具体问题,具体如下:
4.2025年6月3日安全月安全教育培训记录培训人数空白未填,培训效果评估填写错误,未附参训人员花名册。
10.普锻炉控制室动力柜内空开一闸多机,部分空开隔弧板缺失,且积尘较多。 |
需整改的问题清单
操作规程管理 |
|
现场管理 |
|
工作建议清单
宁夏德成碳素制品有限公司 |
|
企业罚款缴费凭证










企业制定安全生产管理制度和操作规程






改装叉车企业自行拆除报废

新购置场内专用机动车辆及作业人员证件




签订安全管理协议


企业开展应急演练



企业开展安全教育培训



企业开展隐患排查



行业主管部门监督检查记录

扫一扫在手机上查看当前页面

首页
政务公开
政务服务
互动交流
走进大武口


