中国政府网
|
宁夏政府网
|
石嘴山政府网
|
个人中心
|
简体
|
繁体
无障碍浏览
|
长者版
首页
政务公开
政务服务
互动交流
走进大武口
当前位置:
首页
>
政府信息公开
>
法定主动公开内容
>
法治政府
> 法治工作
[索
引
号]
640202095/2022-00002
[发文字号]
[发布机构]
大武口区工业和信息化和商务局
[责任部门]
大武口区工业和信息化和商务局
[有
效
性]
有效
[成文日期]
2022年04月18日
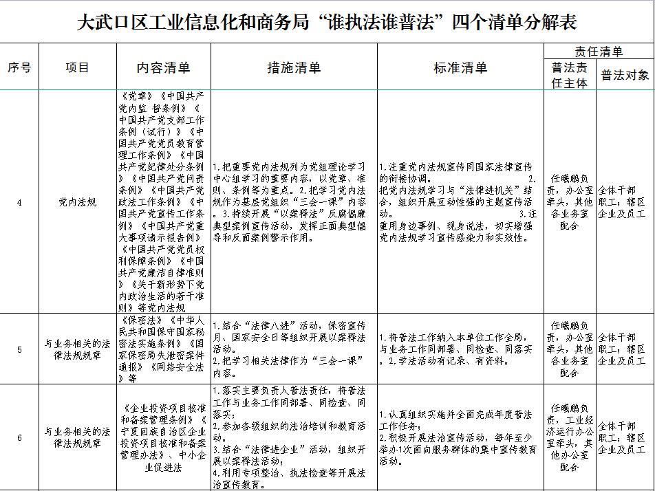
大武口区工业信息化和商务局“谁执法谁普法”四个清单分解表
时间:
2022年04月18日
来源:
大武口区工业和信息化和商务局
字号:
大
中
小
分享:
用微信扫描二维码
分享至好友和朋友圈
×
附件下载:
扫一扫在手机上查看当前页面